2023年应届高校毕业生招聘简章
时间:2022-09-09
单位全称:betway88西汉姆联
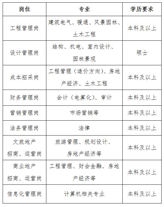
一、招聘岗位:

二、招聘条件:
* 2023届国内外年全日制非定向应届毕业生,本科及以上学历;
* 学习成绩优秀,专业功底扎实,有一定的社会实践经历;
* 综合素质优秀,无不良记录。有理想、有目标,内驱力强,具有较强的学习能力和学习意愿;
* 认同北京城建bw必威西汉姆联及企业价值观,具有较好的团队协作精神和沟通能力;
* 身心健康,阳光积极,有责任心,愿意承受压力,接受挑战;
* 服从公司统一调配及工作地点(含外埠、远郊区县)安排。
三、福利待遇:
* 工资待遇:基本岗薪、效益岗薪、职称津贴、职业资格津贴、年功津贴、交通补贴、通讯补贴、误餐补贴、住房补贴、远郊补贴、外埠补贴、年终奖金、专项奖励等。
* 多种福利:五险一金、企业年金、培训教育、员工体检、防暑降温费、员工食堂、工会活动、团建活动、带薪年休假等。
* 择优落户。
投递邮箱:BUCID_dc@163.com
邮编:100029 电话:(010)82275566转735
也可在“在线应聘”页填写基本信息并提交

